KOD Foreninger
Foreningens ønsker til tema ugekurser efterår 2026
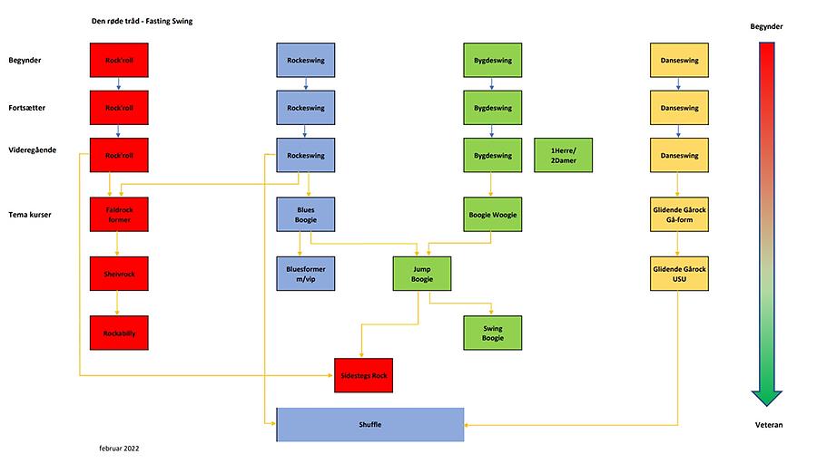
Det er vigtigt for danseglæden og de tekniske forudsætninger hos danserne at foreningen planlægger sine temakurser, således at danserne er velfunderede.
Ønskes f.eks. Jump Boggie, skal danserne have deltaget i kurser i Blues Boggie og Boggie Woggie først.
Det er også vigtigt at notere sig, at Videregående oplæg ligger op til forskellige temastilarter, disse videregående kurser skal danserne have inden tema deltagelse. De generelle regler er at danserne skal have danset i minimum 2 år på Videregående niveau før de kan deltage på Tema; en undtagelse er gå-formen Bugg, her kræves 1 års erfaring på videregående.
KODDK henviser til hj siden: ’Den røde tråd’ samt ’ Retningslinjer for kursusforløb i KOD’.
Er du i tvivl, så kontakt KODDK instruktøransvarlige:
Anders Lind anderslind@komogdansdanmark.onmicrosoft.com
I bedes melde ønsker ind senest d. 30. marts 2026
Bedste hilsnerKom og Dans DanmarkAnders
